Pass4Future also provide interactive practice exam software for preparing Exin TMap Suite Test Engineer (TMSTE) Exam effectively. You are welcome to explore sample free Exin TMSTE Exam questions below and also try Exin TMSTE Exam practice test software.
Do you know that you can access more real Exin TMSTE exam questions via Premium Access? ()
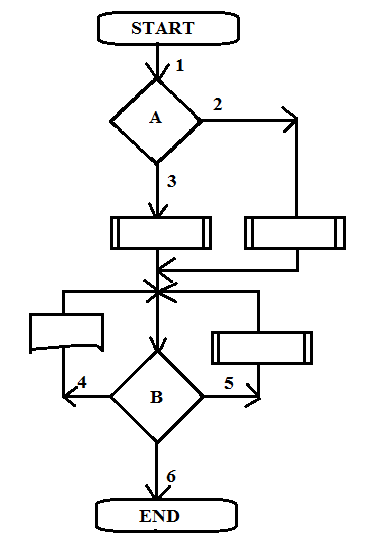
See the procedure flow below:

What is the minimum number of logical test cases that is generated using the Process Cycle Test when the coverage type paths test depth level 2 is used?
Answer : A
Usability testing has a lot to do with the quality characteristic user friendliness.
What other quality characteristic relates to usability testing?
Answer : B
What is the aim of the activity assessing the test basis?
Answer : D
From a test-economic perspective, the answer to the question 'what does testing deliver?' uses the following formula:
Test Yield = Test Benefits = Test Costs
What is an example of Test Costs?
Answer : D
What is the primary effect of the use of a service virtualization tool?
Answer : A