Pass4Future also provide interactive practice exam software for preparing iSQI ISTQB Certified Tester Advanced Level - Test Analyst (Syllabus 2019) (CTAL-TA_Syll2019) Exam effectively. You are welcome to explore sample free iSQI CTAL-TA_Syll2019 Exam questions below and also try iSQI CTAL-TA_Syll2019 Exam practice test software.
Do you know that you can access more real iSQI CTAL-TA_Syll2019 exam questions via Premium Access? ()
You are working on a hand held product that will be used by carpet salespeople to create estimates while the salesperson is at the customer's location. The carpet installation prices are different based on how much carpet the customer will be buying. If the customer is buying enough only for a small room (less than 20 square yards) the cost to install is $5 a square yard. For a medium room (less than 40 square yards) the cost to install is $4 a square yard. For a large room (40 square yards or more) the cost to install is $2 a square yard. Two small rooms or one small room plus a set of stairs is priced at the medium room price. Two medium rooms or one medium room plus a set of stairs is priced at the large room price.
Which of the following is the smallest set of test conditions to provide minimum coverage of the boundary values?
Answer : A
The smallest set of test conditions to provide minimum coverage of the boundary values is the one that tests the minimum and maximum values for each category of carpet installation prices, as well as the values that are just above or below the boundaries. Option A covers these values, as it tests the boundary values of 0, 20, and 40 square yards, as well as the values that are one square yard more or less than these boundaries. It also tests the maximum possible value for the carpet area and the value that exceeds it. The other options do not test all the boundary values or have redundant values.Reference=
ISTQB Certified Tester Advanced Level Syllabus Technical Test Analyst1, page 2
Boundary Value Analysis and Equivalence Partitioning Testing2, section ''Boundary Value Analysis''
Equivalence Partitioning Method3, section ''Example 1: Equivalence and Boundary Value''
The following decision table shows the conditions/actions that are handled by the current system regarding taking credit cards for reservations.

The customer has decided that credit cards are too high risk and wants to change to accepting only debit cards. Debit cards have to be valid and also require a valid PIN in order to be accepted. Debit cards require purchase amount approval in order to be accepted. Given these changes, how many test cases will be needed to provide 100% coverage of the decision table?
Answer : D
A decision table is a technique that shows the possible combinations of conditions and actions for a given problem. To achieve 100% coverage of the decision table, all the combinations of conditions must be tested. The decision table has four conditions: debit card valid, PIN valid, amount approved, and dates available. Each condition has two possible values: yes or no. Therefore, the number of test cases for the decision table is 2^4 = 16. However, some of these test cases are invalid or redundant, as they do not reflect the logic of the problem. For example, if the debit card is not valid, then the PIN and the amount are irrelevant. Similarly, if the PIN is not valid, then the amount is irrelevant. Therefore, these test cases can be eliminated from the decision table. After eliminating the invalid or redundant test cases, only eight test cases remain, as shown in the table below:
Table
Debit card valid
PIN valid
Amount approved
Dates available
Actions
No
No
No
No
Reject reservation
No
No
No
Yes
Reject reservation
No
No
Yes
No
Reject reservation
No
No
Yes
Yes
Reject reservation
Yes
No
No
No
Reject reservation
Yes
No
No
Yes
Reject reservation
Yes
No
Yes
No
Reject reservation
Yes
No
Yes
Yes
Reject reservation
Yes
Yes
No
No
Prompt for lower purchase
Yes
Yes
No
Yes
Prompt for lower purchase
Yes
Yes
Yes
No
Prompt for different date
Yes
Yes
Yes
Yes
Create reservation
Reference=
ISTQB Certified Tester Advanced Level Syllabus Technical Test Analyst1, page 2
Decision tables - IBM2, section ''Decision table overview''
The Acme Elevator company uses state-transition diagrams to document the behavior of their elevator doors.
The following text is taken from one of their requirements documents. Convert it into the equivalent state-transition diagram:
When the doors are open, the close command starts the doors closing.
When the doors are closing, the closed sensor indicates that the doors are fully closed.
When the doors are closed, the open command starts the doors opening.
When the doors are opening, the open sensor indicates that the doors are fully open.
If the doors are closing, the open command will start the doors opening.
If the doors are opening, the close command will start the doors closing.
Which state transition diagram most closely represents Acme's elevator door rules?


Answer : B
Exhibit B is the only state transition diagram that matches the text description of Acme's elevator door rules. It shows that the doors can transition between four states: Opened, Closing, Closed, and Opening. The transitions are triggered by either commands (open or close) or sensors (opened or closed). The diagram also shows that the open command can reverse the closing state, and the close command can reverse the opening state, as specified in the text. The other exhibits do not show the correct transitions or conditions for the elevator door system.Reference=
ISTQB Certified Tester Advanced Level Syllabus Technical Test Analyst, page 2
State Transition Testing Technique with Diagrams, section ''State Transition Diagram''
State Transition Testing - Tutorialspoint, section ''State Transition Diagram''
Consider the following state diagram for a simple ATM.

The decision has been made to add the following capabilities:
Allow the customer to go from Get Balance to Deposit, Withdrawal or Menu.
Allow the customer to go from Deposit to Withdrawal, Get Balance or Menu
From Withdrawal the customer still will be able to go only to Menu.
How many test cases are required to achieve 100% 0-switch coverage of the new and existing capabilities?
Answer : C
A 0-switch test case is a test case that covers one transition from one state to another. To achieve 100% 0-switch coverage, all the transitions in the state diagram must be tested. The state diagram has seven states: Login, Menu, Logout, Withdraw, Deposit, Get Balance, and Access Account. There are 13 transitions in the state diagram, as shown by the arrows. Therefore, 13 0-switch test cases are needed.Reference=
ISTQB Certified Tester Advanced Level Syllabus Technical Test Analyst1, page 2
How to Design Test Cases Using State Transition Testing Technique?2, section ''0-switch coverage''
State Transition Testing - Tutorialspoint3, section ''State Transition Diagram''
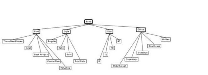
You are building tests using the classification tree below. You have been told that pairwise testing would be a good approach to this problem. When you apply the pairwise testing technique what would be the expected effect on the number of test cases?

Answer : A
Pairwise testing is a technique that reduces the number of test cases by testing only pairs of values for each data item, instead of testing all possible combinations. Pairwise testing is based on the assumption that most defects are caused by interactions of at most two factors. Pairwise testing can be applied to this problem using the classification tree, which shows the data items and their values. By using pairwise testing, the number of test cases will be lower than exhaustive testing, which would require testing every combination of values for each data item.Reference=
ISTQB Certified Tester Advanced Level Syllabus Technical Test Analyst1, page 2
Data Combination Test (DCoT) | TMap2, section ''Coverage level''
Pairwise Software Testing - GeeksforGeeks3, section ''Introduction''