Pass4Future also provide interactive practice exam software for preparing The Open Group ArchiMate 2 Combined Part 1 and 2 ination (OG0-023) Exam effectively. You are welcome to explore sample free The Open Group OG0-023 Exam questions below and also try The Open Group OG0-023 Exam practice test software.
Do you know that you can access more real The Open Group OG0-023 exam questions via Premium Access? ()
Which two concepts from the generic ArchiMate metamodel represent the external view on a system?
Answer : B
The following diagram uses ArchiMate Motivation Extension concepts. The concepts at the bottom of the diagram fulfill the concept at the top of the diagram.

What is the correct relationship between the bottom concepts and the top concept to show this situation?
Answer : B
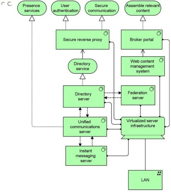
Scenario
Please read this scenario prior to answering the question
Independent insurance brokers that work with ArchiSurance have complained of difficulty in communicating with salespeople and other personnel at ArchiSurance. They have said that email is too clumsy and slow for working on urgent deals, people do not always answer their mobile phones, and it is difficult to tell whether an individual is available. They have also complained that it is too time-consuming for them to manage their commission payments using an older web application that requires them to print out and mail forms for making some routine changes, and also does not work on many mobile devices. Some brokers have said that it is easier to do business with ArchiSurancecompetitors that provide easy-to-use mobile applications for both general communication and commission management. In fact, the ArchiSurance Vice President of Sales and Chief Marketing Officer have both expressed concern about reports from the ArchiSurance market research department that the company is gradually losing market share with some of the same brokers that have been complaining. These executives are also concerned that ArchiSurance may not meet the targets for revenue growth.
Upon hearing about these issues, the ArchiSurance Chief Information Officer (CIO) hired a consultant to design a new mobile infrastructure for broker interaction. This infrastructure is required to enable easier communication with ArchiSurance brokers in order to help the company increase its market share with each of them and consequently attain its targets for revenue growth. In order to ensure that the new infrastructure would meet these goals, the CIO told the consultant that the new infrastructure must make it easy for ArchiSurance to develop and deploy applications and content for its brokers. It must provide federated authentication and an encrypted communication channel as well as instant messaging and presence services.
The new mobile broker interaction infrastructure architecture includes a number of system software components. A secure reverse proxy authenticates users and provides an encrypted channel to communicate with them. The proxy uses a service provided by directory server software to authenticate users. The directory server communicates with the ArchiSurance federation server, which in turn communicates with peer federation servers hosted by trusted brokerage organizations. Once the user is authenticated, the ArchiSurance broker portal uses the ArchiSurance web content management system to assemble authorized and relevant content for each broker. In order to provide presence services, a unified communications (UC) server exchanges information with the directory server and an instant messaging server.
All of these components are hosted on a single physical hardware platform hosting a virtualized server infrastructure. The server infrastructure is connected to a converged local area network (LAN), which is also connected to a commercial wide area network (WAN) over which ArchiSurance communicates with its brokers.
Refer to the Scenario
The head of IT infrastructure engineering has asked you to model the ArchiSurance infrastructure for broker interaction. You must show the system software, network and server components and the flows between them. You must also show the services that the system software components provide. It is not necessary to model the wide area network (WAN) or the components hosted by ArchiSurance brokers.
Which answer provides the most complete and accurate model?




Answer : C
Scenario
Please read this scenario prior to answering the question
ArchiSurance senior management; board members, customers and major stockholders have long been concerned about disaster resiliency in light of the company's heavy reliance on a single data center. The data center is located in an area that is prone to flooding and earthquakes, according to expert assessments done by consultants retained for this purpose. In addition, the data center is located under a busy cafeteria, and water occasionally leaks through its ceiling.
To address these problems, ArchiSurance has developed a plan to move from its current data center to a pair of ready-to-use data centers in separate cities. The data center move is designed to reduce the risk of business interruption, reduce both planned and unplanned downtime for critical applications, and reassure ArchiSurance stakeholders. However, a number of limitations make the planned transition to the new data centers particularly challenging. A number of critical ArchiSurance applications cannot be offline for more than an hour, and any downtime for these application must only occur in certain four-hour windows each weekend. Also, the move cannot occur during quarterly or year-end closing periods in order to avoid interrupting critical processing. Fulfillment of these specific type of requirements will reduce the risk of business interruption from the data center move activities themselves.
ArchiSurance management has therefore planned a multi-phase data center transformation program. All of the activities in each phase are necessary to ensure a progression of stable and fully functional data center configurations. The first phase consists of detailed scheduling and planning to produce a comprehensive transformation plan that meets ArchiSurance timing and scheduling requirements. During the second phase, ArchiSurance is to contract for the hardware and software required for the new datacenters, as well for refunds for the hardware and software to be returned from the current data center once it is shut down. During the third phase, the new data centers are to be set up, and the new hardware and software are to be tested in parallel with what is already in production. The actual transition between the old and new data centers occurs in the fourth phase, and the fifth phase involves shutting down and dismantling the old data center, and returning its hardware and software for contracted refunds. Phases two through five are each to be initiated when specific conditions are met in the previous phase.
Refer to the Scenario
The head of IT has asked you to help her explain why ArchiSurance decided to transform its data center infrastructure. You must model the stakeholders, the motivations, and the influencing relationships between these motivations. You must also model the specific goals realized by the data center transformation program and the limitations within which this program must operate.
Which answer provides the best explanation?




Answer : A
Scenario
Please read this scenario prior to answering the question
The ArchiSurance IT Operations (IT Ops) department has five core responsibilities, and continuously executes a core business process for each responsibility. (1) The Batch Ops process makes sure that batch jobs execute completely, successfully, and on time, consistent with their service level agreements (SLAs). (2) The Online Ops process makes sure that all web applications and content delivery services are available and performing according to their SLAs. (3) The Security Ops process protects ArchiSurance IT operations from being damaged by malicious or careless incidents. (4)The User Support process assists users of ArchiSurance systems with problems or requests. (5) The Continuous Improvement process monitors and measures the performance ot each of the other processes and works to solve problems and optimize use of ArchiSurance resources. In order to enable monitoring, each of the other processes generates monitoring data that is read by the Continuous Improvement process.
The processes in the System Ops category, which are Batch Ops, Online Ops and Security Ops, each have a separate sub-process for incident management. These sub-processes are triggered, respectively, by Batch, Online and Security Incidents. One of the first steps in each incident management sub-process, is to pass an Incident Alert to each of the other System Ops processes. This is accomplished by posting the alert to the Alert Buffer.
The Batch Ops process uses a schedule that lists all batch jobs and their dependencies. The schedule is used by two Batch Ops sub-processes. The Batch Planning sub-process updates this schedule for use by the Execution Management sub-process.
The Batch Ops process uses a number of applications that interact with each other. The Batch Scheduler application enables users to manage a database of jobs, job schedules and dependencies, and launches batch jobs according to the database. The Batch Monitor application uses the job schedules as a reference to monitor job execution, and reports all exceptional conditions to the both the Batch Scheduler and the Incident Handler applications via the Alert Buffer described earlier In the scenario. The Incident Handler refers to a set of business rules to determine the systems and individuals that must be notified of each incident. Based on these determinations, the Incident Handler produces appropriate notifications.
Due to their critical ity, the Batch Scheduler, Batch Monitor and Incident Handler applications are hosted redundantly in multiple geographically distributed data centers. In each data center, the three applications are hosted on a fully redundant virtual server cluster. Each cluster is connected to two site local area networks, each of which connects to a separate physical storage array.
Refer to the scenario
As part of an IT service management initiative, you have been asked to show how applications and infrastructure support the Batch Ops process. Model the applications, their functions, the data they access, and the infrastructure that hosts the applications and data, along with the networks that connect the servers. It is only necessary to model a single data center.
Which answer provides the most complete and accurate model?




Answer : A